Fermion mean field#

Mean-field states, including determinants and Pfaffians, are often the starting point in the study of fermionic systems. In this tutorial, we will introduce how to train these states in Quantax.

Hubbard model#

We utilize the 16x4 Hubbard model at 1/8 doping for illustration. As we will see, this system will exhibit stripe pattern, which is also observed in cuprates.

import jax
import jax.numpy as jnp
import matplotlib.pyplot as plt
import equinox as eqx
import quantax as qtx
from quantax.operator import number_u, number_d, annihilate_u, annihilate_d

lattice = qtx.sites.Grid(
    (16, 4), particle_type=qtx.PARTICLE_TYPE.spinful_fermion, Nparticles=56
)
N = lattice.Nsites

Determinant state#

The mean-field determinant state is defined as

\[ \ket{\psi_0} = \prod_\alpha \left(\sum_i U_{i\alpha} c_i^\dagger \right) \ket{0}, \]

where \(U_{i\alpha}\) denotes trainable mean-field orbitals, and \(i\) iterates over both spatial and spinful degrees of freedom.

det_state = qtx.state.GeneralDetState()

The variational energy of mean-field states can be computed exactly, so we can train these states with exact gradient descent. Here we choose interaction \(U=3\), weaker than the usual strongly-correlated regime around \(U=8\), because the optimization of mean-field states are unstable under strong interactions.

H = qtx.operator.Hubbard(U=3)

energy = qtx.utils.DataTracer()

for i in range(1000):
    step = det_state.get_step(H)
    det_state.update(step * 0.1)
    energy.append(det_state.energy)

print(energy[-1])
energy.plot()
plt.show()
-67.80696117567832
../_images/7af0c49c9c0469d3ceb7ec4872286def1bcd00ca48daac748b488650a7ef4254.png

As the energy is computed exactly without stochastic error, one can also optimize it with BFGS to obtain better accuracy as shown below.

To use BFGS, install optimistix by pip install optimistix.

import optimistix as optx

params, static = eqx.partition(det_state.model, eqx.is_inexact_array)
loss_fn = det_state.get_loss_fn(H)
solver = optx.BFGS(1e-8, 1e-12)
out = optx.minimise(loss_fn, solver, params, max_steps=10000)
E = loss_fn(out.value)
model = eqx.combine(out.value, static)
det_state = qtx.state.GeneralDetState(model)
print(E)
-67.80696117575035

One can also check how single-particle orbitals look like in the determinant state.

plt.imshow(det_state.model.U_full, "RdBu")
plt.colorbar()
plt.show()
../_images/fe32beb9bc7d67170085114fe58f708fc661c3df3e91856a1e2bb1142790a460.png

The mean-field states support quick measurement without Monte Carlo noise. For example, the energy is given by

E0 = det_state.expectation(H)
print(f"Mean-field energy: {E0}")
Mean-field energy: -67.80696117575033

The obtained energy is the final result in the training curve. We can also measure some other quantities, for example, charge and spin densities.

def charge(i):
    return number_u(i) + number_d(i)


def spin(i):
    return number_u(i) - number_d(i)


i = lattice.index_from_xyz[0, 4, 2]
C = [det_state.expectation(charge(i)) for i in range(N)]
C = jnp.asarray(C).reshape(lattice.shape[1:]).real
S = [det_state.expectation(spin(i)) for i in range(N)]
S = jnp.asarray(S).reshape(lattice.shape[1:]).real

fig, axes = plt.subplots(1, 2, figsize=(5, 5))

axes[0].set_title("Charge density")
im = axes[0].imshow(C, cmap="RdBu")
fig.colorbar(im, ax=axes[0])
axes[1].set_title("Spin density")
im = axes[1].imshow(S, cmap="RdBu")
fig.colorbar(im, ax=axes[1])
plt.show()
../_images/99867f65acf96e4a84a3734d09ecfa6a55db45c331b7ef9b128e39d15d843b1b.png

BCS state#

The BCS state contains pairing between spin-up and spin-down orbitals, i.e.

\[ \ket{\psi_0} = \exp\left( \sum_{ij} F_{ij} c_{i \uparrow}^\dagger c_{j \downarrow}^\dagger \right) \ket{0}, \]

where \(F_{ij}\) denotes trainable pairing coefficients, and \(i\) and \(j\) iterate over spinful degrees of freedom. As the BCS state doesn’t have a fixed amount of particles, the Nparticles argument defined in the lattice doesn’t apply here.

The pairing appears when there are attractive interactions in the system. For illustration, here we show the result in an attractive Hubbard model. To enforce half-filling, we set \(\mu = U/2\).

bcs_state = qtx.state.SingletPairState()

H_attractive = qtx.operator.Hubbard(U=-4)
mu = -2
opN = sum(number_u(i) + number_d(i) for i in range(N))
H_attractive -= mu * opN

energy = qtx.utils.DataTracer()

for i in range(1000):
    step = bcs_state.get_step(H_attractive)
    bcs_state.update(step * 0.1)
    energy.append(bcs_state.energy)

print(energy[-1])
energy.plot()
plt.show()
-50.99276841959967
../_images/4d9b2f69ad350250306734f216a4aa6fdbb2e68de752baeb1a15b4158b44b1b8.png
params, static = eqx.partition(bcs_state.model, eqx.is_inexact_array)
loss_fn = bcs_state.get_loss_fn(H_attractive)
solver = optx.BFGS(1e-8, 1e-12)
out = optx.minimise(loss_fn, solver, params, max_steps=10000)
E = loss_fn(out.value)
model = eqx.combine(out.value, static)
bcs_state = qtx.state.SingletPairState(model)

print("Particle number:", bcs_state.expectation(opN))
print("Mean-field energy:", E)
Particle number: 63.99999999321078
Mean-field energy: -50.99616092421499

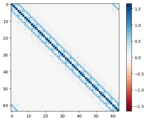
The matrix \(F\) in the definition can be obtained by

max_val = jnp.max(jnp.abs(bcs_state.model.F_full))
plt.imshow(bcs_state.model.F_full, "RdBu", vmin=-max_val, vmax=max_val)
plt.colorbar()
plt.show()
../_images/03a0304c5a7231d125c8e157fa71759c3259ef6adbc40c7c6f979d69ebfdbcb4.png

The observables can be measured similarly.

def charge(i):
    return number_u(i) + number_d(i)


def spin(i):
    return number_u(i) - number_d(i)


def Delta_s(i):
    _, x, y = lattice.xyz_from_index[i]
    return (
        annihilate_u(x, y) @ annihilate_d(x, y)
        - annihilate_d(x, y) @ annihilate_u(x, y)
    ) / 2


C = [bcs_state.expectation(charge(i)) for i in range(N)]
C = jnp.asarray(C).reshape(lattice.shape[1:]).real
S = [bcs_state.expectation(spin(i)) for i in range(N)]
S = jnp.asarray(S).reshape(lattice.shape[1:]).real
Ps = [bcs_state.expectation(Delta_s(i)) for i in range(N)]
Ps = jnp.asarray(Ps).reshape(lattice.shape[1:]).real

fig, axes = plt.subplots(1, 3, figsize=(12, 5))

axes[0].set_title("Charge density", pad=20)
im = axes[0].imshow(C, cmap="RdBu", vmin=-2, vmax=2)
fig.colorbar(im, ax=axes[0])
axes[1].set_title("Spin density", pad=20)
im = axes[1].imshow(S, cmap="RdBu", vmin=-1, vmax=1)
fig.colorbar(im, ax=axes[1])
axes[2].set_title("s-wave pairing density", pad=20)
im = axes[2].imshow(Ps, cmap="RdBu", vmin=-0.5, vmax=0.5)
fig.colorbar(im, ax=axes[2])
plt.show()
../_images/0fc0479cde0cef847417040617e25271b446fd6ba93c53b5cb355d1d83a0c7fc.png

There is nearly homogeneous charge and pairing density in this system.

Pfaffian state#

The Pfaffian state is a generalization of the BCS state to allow general orbitals not restricted by spin species. Its expression is

\[ \ket{\psi_0} = \exp\left( \frac{1}{2} \sum_{ij} F_{ij} c_i^\dagger c_j^\dagger \right) \ket{0}, \]

where \(i\) and \(j\) iterate over spatial and spinful degrees of freedom. It can be defined and trained as shown below. We don’t have orbitals with mixed spins in the solution, so the optimization will give equivalent results compared with the BCS state.

pf_state = qtx.state.GeneralPfState()

energy = qtx.utils.DataTracer()

for i in range(1000):
    step = pf_state.get_step(H_attractive)
    pf_state.update(step * 0.1)
    energy.append(pf_state.energy)

print(energy[-1])
energy.plot()
plt.show()
-50.97335331035188
../_images/7d9fb1fbe8c012cecb079384fbcea71797973fdd9ce83641436a97b1b520da03.png
params, static = eqx.partition(pf_state.model, eqx.is_inexact_array)
loss_fn = pf_state.get_loss_fn(H_attractive)
solver = optx.BFGS(1e-8, 1e-12)
out = optx.minimise(loss_fn, solver, params, max_steps=10000)
E = loss_fn(out.value)
model = eqx.combine(out.value, static)
pf_state = qtx.state.GeneralPfState(model)

print("Particle number:", pf_state.expectation(opN))
print("Mean-field energy:", E)
Particle number: 64.00000000320587
Mean-field energy: -50.996160924215246

The side length of \(F\) in the Pfaffian state is double the length in the BCS state to include 2 spin species.

max_val = jnp.max(jnp.abs(pf_state.model.F_full))
plt.imshow(pf_state.model.F_full, "RdBu", vmin=-max_val, vmax=max_val)
plt.colorbar()
plt.show()
../_images/3beeb1b1070329fffede1c2894c8d3fc507e795fe1b6818f62fa243701f220db.png

The measurement gives similar results.

def charge(i):
    return number_u(i) + number_d(i)


def spin(i):
    return number_u(i) - number_d(i)


def Delta_s(i):
    _, x, y = lattice.xyz_from_index[i]
    return (
        annihilate_u(x, y) @ annihilate_d(x, y)
        - annihilate_d(x, y) @ annihilate_u(x, y)
    ) / 2


C = [pf_state.expectation(charge(i)) for i in range(N)]
C = jnp.asarray(C).reshape(lattice.shape[1:]).real
S = [pf_state.expectation(spin(i)) for i in range(N)]
S = jnp.asarray(S).reshape(lattice.shape[1:]).real
Ps = [pf_state.expectation(Delta_s(i)) for i in range(N)]
Ps = jnp.asarray(Ps).reshape(lattice.shape[1:]).real

fig, axes = plt.subplots(1, 3, figsize=(12, 5))

axes[0].set_title("Charge density", pad=20)
im = axes[0].imshow(C, cmap="RdBu", vmin=-2, vmax=2)
fig.colorbar(im, ax=axes[0])
axes[1].set_title("Spin density", pad=20)
im = axes[1].imshow(S, cmap="RdBu", vmin=-1, vmax=1)
fig.colorbar(im, ax=axes[1])
axes[2].set_title("s-wave pairing density", pad=20)
im = axes[2].imshow(Ps, cmap="RdBu", vmin=-0.5, vmax=0.5)
fig.colorbar(im, ax=axes[2])
plt.show()
../_images/afbf231872fdf15e152384c61b93e9b5655bf0f1e47369b68a4982924065c2ab.png